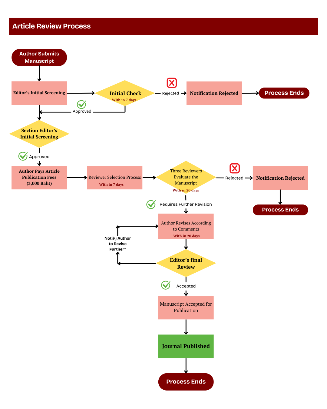
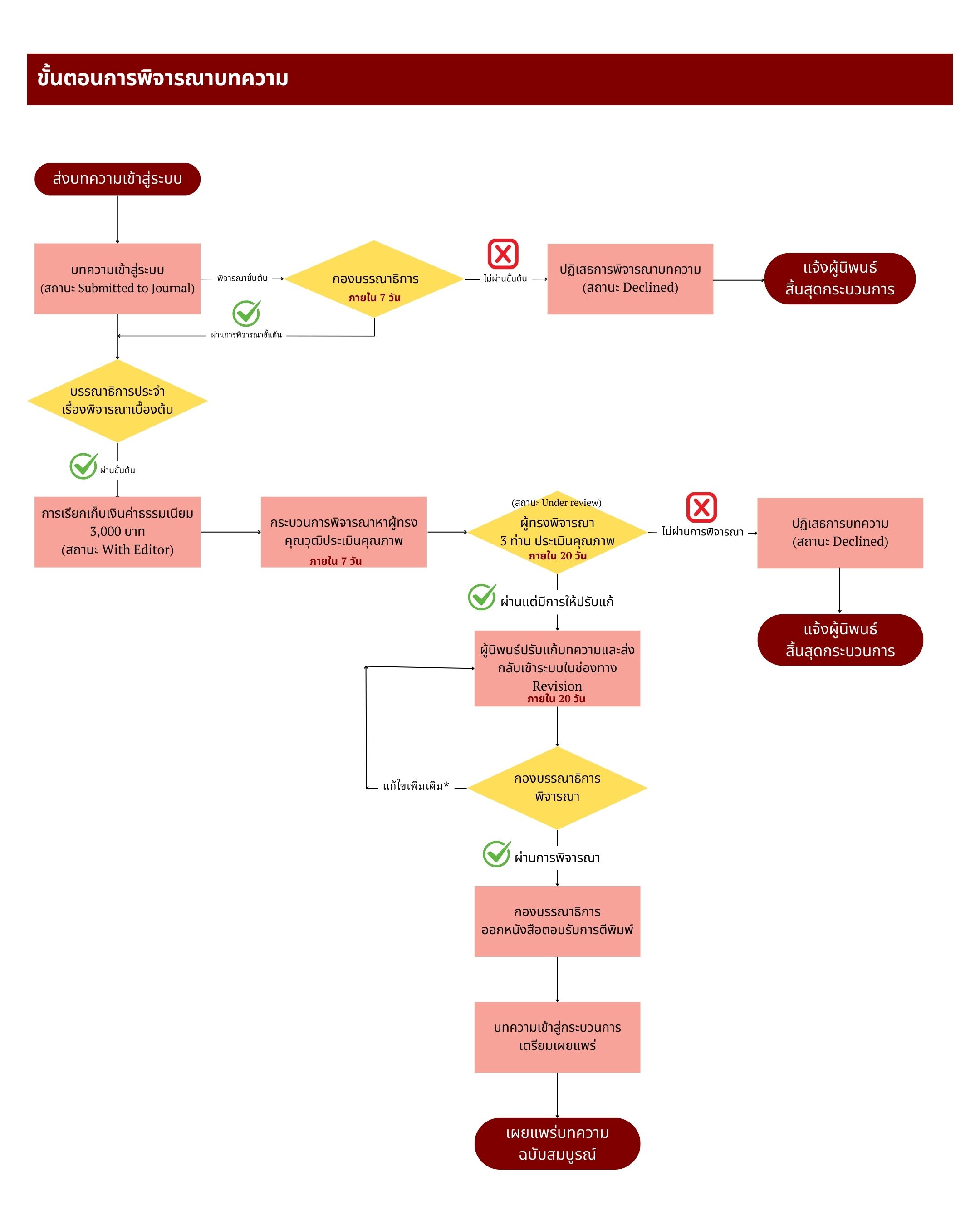
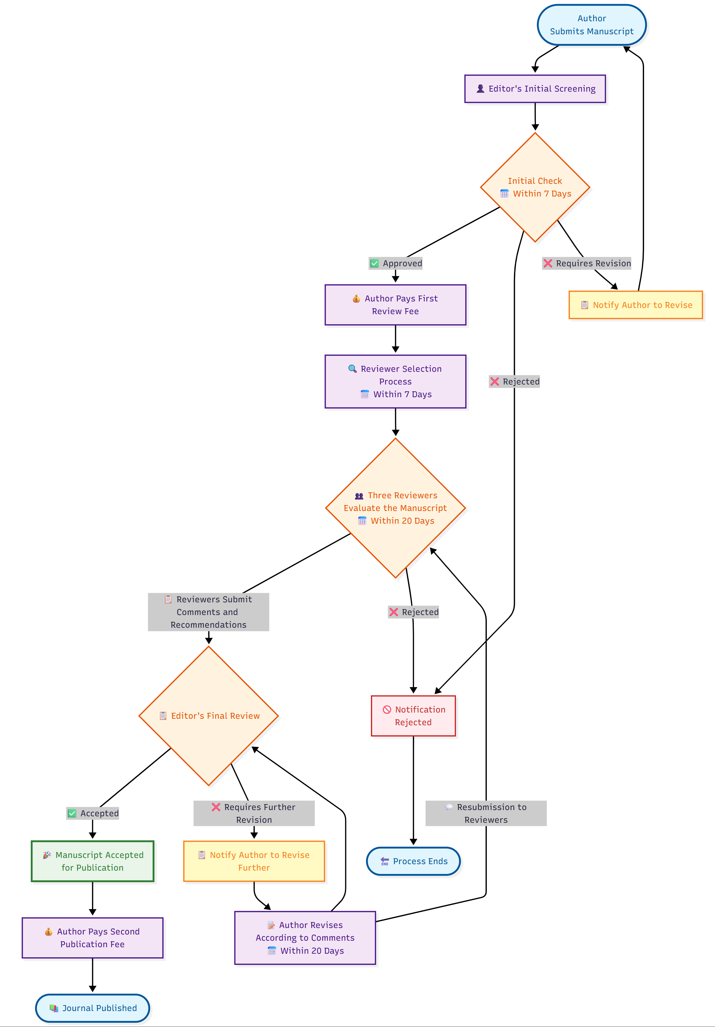
Article Review Process

Editorial Board of the Journal
"วารสารวิศวกรรมและเทคโนโลยีอุตสาหกรรม มหาวิทยาลัยกาฬสินธุ์"
"Journal of Engineering and Industrial Technology, Kalasin University"
Faculty of Engineering and Industrial Technology
62/1 Kasetsomboon Road, Kalasin Subdistrict, Mueang District, Kalasin Province 46000
Editor
Dr. Sarayut Thitapars
Tel: 091-0542351
Email: jeit@ksu.ac.th